English
首页
关于我们
海湾简介
发展历程
企业荣誉
企业文化
精益原则&卓越运营历程
社会责任
视频/平面资料
海湾动态
产品与应用
火灾自动报警及消防联动控制系统
电气火灾监控系统
可燃气体探测报警系统
吸气式感烟火灾探测系统
气体灭火系统
消防应急照明和疏散指示系统
防火门监控系统
智慧消防物联网系统
消防设备电源监控系统
消防应急疏散余压监控系统
自动跟踪定位射流灭火系统
图像型火灾探测系统
认证工程师
销售与服务
海湾商城
加盟海湾
人才招聘
联系我们
关于我们
海湾简介
发展历程
企业荣誉
企业文化
精益原则&卓越运营历程
社会责任
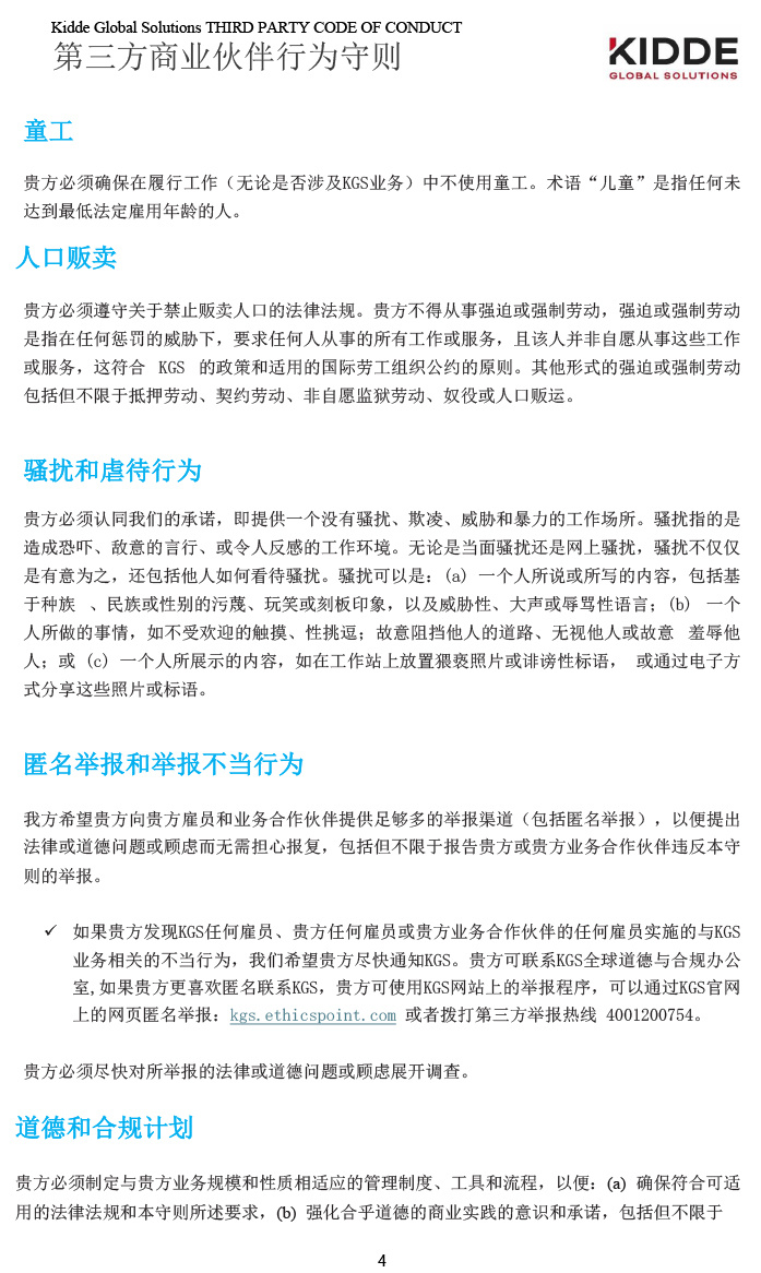
第三方商业伙伴道德守则
视频/平面资料
您目前所在的位置:
首页
/
关于我们
/
第三方商业伙伴道德守则
关于我们
海湾简介
发展历程
企业荣誉
企业文化
精益原则&卓越
运营历程
社会责任
视频/平面资料
产品系列
火灾自动报警及消防联动控制系统
电气火灾监控系统
可燃气体探测报警系统
吸气式感烟火灾探测系统
气体灭火系统
消防应急照明和疏散指示系统
防火门监控系统
智慧消防物联网系统
消防设备电源监控系统
消防应急疏散余压监控系统
自动跟踪定位射流灭火系统
图像型火灾探测系统
加盟海湾
人才招聘
联系我们
联系我们
隐私声明
|
使用条款
|
网站地图
|
联系我们
Part of Kidde Global Solutions © 2024 海湾安全技术有限公司
备案号:
冀ICP备12018048号-1
冀公网安备 13030502000069号
关注海湾官方微信
最新资讯实时掌握